Introduction
In the late 1980s, Gustav Lorentzen revolutionized refrigeration technology by advancing modern R744 (CO₂) systems, enabling its use in heat pumps and refrigeration [1]. R744, known for being non-toxic, non-flammable, odorless, and colorless, has become popular as a refrigerant due to its low global warming potential (GWP) of 1 and zero ozone depletion potential (ODP). Its low critical temperature of 31.1°C enables heat rejection in the supercritical region, making it particularly effective for applications needing high temperature increases, such as hot water production [2]. Innovations in compressors, heat exchangers, and ejectors have expanded R744 heat pump technology across residential, commercial, and industrial sectors [3]. R744 heat pumps offer efficient heating and cooling, supporting decarbonization goals and serving as a sustainable alternative to fossil fuel-based systems. They also provide potential long-term cost savings through improved energy efficiency. Ejectors play a critical role in recovering expansion work, boosting system efficiency, and reducing costs [4]. This study explores the challenges and benefits of deploying R744 heat pumps with ejectors in commercial and industrial settings, with case studies from a hotel in Mexico City and the SCHAUFLER Academy illustrating system performance with and without ejectors.
2.1 Commercial and Industrial Heat Pumps
As sustainability becomes a global priority, transforming heat generation across sectors is essential. Traditional fossil-fuel heating systems contribute heavily to environmental impact, which is why R744 heat pumps are now widely adopted for decarbonizing and electrifying heating in commercial and industrial settings. These systems provide sustainable heating and cooling for various sectors, using multiple reciprocating compressors in parallel to handle loads from 40 kW to 3 MW per rack. By leveraging renewable sources like air or water, these heat pumps operate efficiently with high COPs. Ejectors are increasingly used to enhance R744 heat pump efficiency, supporting energy-saving, improved efficiency, and sustainable energy goals.
2.2 Adjustable ejectors
Simon et al. [5] describe an ejector as a jet pump-like device that recovers expansion energy typically lost during throttling to compress another fluid, enhancing system efficiency without extra electrical input. Utilizing R744’s thermodynamic properties and the Venturi effect, ejectors create a pressure lift. Optimal performance relies on the pressure hub (difference between ejector outlet and suction inlet pressures) and the entrainment ratio (suction-to-motive nozzle mass flow ratio). Adjustable, variable-geometry ejectors allow precise load adaptation and operate from 800 to 9500 kg/h mass flow. Models like the HDV-E95, delivering 286.4 kW, effectively replace high-pressure valves and improve COP across various load conditions.
2.3 R744 Heat pump installed in a Mexico city hotel
This study compares the impact of adjustable ejectors on an air-to-water and water-to-water R744 heat pump system with a flash-gas bypass (FGB) system, as shown in Figure 1. Installed at a luxury Mexico City hotel in July 2022 and manufactured by ICE-SQUARE, the R744 heat pump delivers 250 kW of heating and 180 kW of cooling. Key components include three Bitzer transcritical compressors, evaporators, a heat recovery system, an air-cooled gas cooler, flash gas tank, control valves, and a low-pressure oil management system. Cooling is achieved via direct expansion of R744, while heating is provided through de-superheating in the heat recovery heat exchanger. The system heats water from 25°C to 65°C and cools it from 12°C to 7°C, with separate 10,000-liter thermal storage tanks for heated and chilled water. These tanks reduce peak demand costs by storing water for pools, jacuzzis, hot water, and air conditioning across 54 rooms and common areas (Figure 2).

Figure 1: Simplified schematics showing (a) flash-gas bypass system, and (b) ejector low-lift system

Figure 2: R744 heat pump system and the water thermal storage tanks
Since the heat pump operates transcritically, high motive nozzle energy is expected, making ejector impact on efficiency significant. Energy efficiency and setup comparisons between both systems are analyzed, with ejector low-lift system behavior demonstrated per Table 1 parameters.
Table 1: R744 heat pump operating conditions
| Cond. | tamb [°C] | tgc, out [°C] | to [°C] | tWaterIn [°C] | tWaterOut [°C] | QoAirCon [kW] | Heat [kW] |
| A | 35.0 | 37.0 | 3 | 25 | 65 | 180 | 250 |
| B | 32.0 | 34.0 | 3 | 25 | 65 | 144 | 250 |
| C | 29.0 | 32.0 | 3 | 25 | 65 | 108 | 250 |
| D | 26.0 | 28.0 | 3 | 25 | 65 | 72 | 250 |
| E | 20.0 | 22.0 | 10 | 25 | 65 | 0 | 250 |
The heat recovery water return temperature is 25°C, with a supply temperature of 65°C and a pinch point of 2K. Suction line, evaporator, and IHX flash gas superheat are set to 5K. Peak heating capacity remains consistent across conditions, with an evaporating temperature of 3°C for scenarios A, B, C, and D, assuming a room temperature of 20°C. Ambient temperature varies, and gas cooler outlet temperature is set 2K above ambient. High pressure adjusts for maximum energy efficiency. Cooling capacity for part-load operation is interpolated linearly between 35°C and 20°C, with free cooling applied at 20°C ambient. Operating condition E uses only air for cooling, setting the evaporating temperature at 10°C.
The ejector system operates as a flash gas bypass or ejector low-lift system based on conditions. COPCool calculations consider only the required air conditioning cooling capacity (QoAirCon). Total cooling capacity (QoTot) includes both the evaporator for air conditioning and the evaporator in the gas cooler frame, as shown in Table 2. FGB calculations use BITZER R744 software, with ejector performance estimated through an advanced, low-lift ejector model in development and refining [5]. Performance uncertainty meets EN12900:2013 standards [6].
Table 2: System setup and performance for investigated operating conditions
| pDif [bara] | pc [bara] | tgc, out [°C] | tM [°C] | fComp1 [Hz] | Displ. [m³/h] | Pe [kW] | UT [%] | QoTot. [kW] | COPCool [-] | COPHeat [-] | |
| A (FGB) | 44.0 | 92.0 | 37.0 | – | 69 | 59.9 | 73.9 | – | 182.8 | 2.44 | 3.38 |
| B (FGB) | 44.0 | 92.0 | 34.0 | – | 57 | 55.6 | 68.3 | – | 188.8 | 2.11 | 3.66 |
| C (FGB) | 44.0 | 92.0 | 31.0 | – | 50 | 53.1 | 65.2 | – | 194.2 | 1.66 | 3.83 |
| D (FGB) | 44.0 | 94.0 | 28.0 | – | 42 | 50.2 | 63.1 | 43 | 194.3 | 1.14 | 3.96 |
| E (FGB) | 50.0 | 94.0 | 22.0 | – | 27 | 44.8 | 56.1 | 30 | 237.0 | – | 4.47 |
| A (Ejec) | 44.0 | 90.0 | 37.0 | 35.7 | 52 | 53.8 | 63.3 | 88 | 185.9 | 2.84 | 3.96 |
| B (Ejec) | 42.5 | 92.0 | 34.0 | 32.0 | 43 | 50.6 | 61.6 | 73 | 192.5 | 2.34 | 4.06 |
| C (Ejec) | 40.5 | 92.0 | 31.0 | 28.8 | 43 | 50.6 | 61.9 | 57 | 195.8 | 1.74 | 4.04 |
| D (Ejec/ FGB) | 44.0 | 94.0 | 28.0 | 27.1 | 42 | 50.2 | 63.1 | 43 | 194.3 | 1.14 | 3.96 |
| E (Ejec/ FGB) | 50.0 | 94.0 | 22.0 | 21.7 | 27 | 44.8 | 56.1 | 30 | 237.0 | – | 4.47 |
The ejector system requires one HDV-E95 ejector and one HDV-E30, with the latter only needed for operating condition A. Table 2 presents the system’s performance. “Utilization” refers to the needle position in the motive nozzle, where 100% means fully open and 30% means 70% closed. Ejector operation is defined by evaporating temperature and diffusor outlet pressure (pDif). The system uses the same compressors as the FGB system: two 4FTE-30K and one 4HTE-20K, with one 4FTE-30K, using a frequency inverter, operating at 60 Hz in Mexico.
For condition A, COPCool is 2.44 for the FGB system and 2.84 for the ejector system; COPHeat is 3.38 for FGB and 3.96 with ejector, yielding a 16.7% efficiency gain. The ejectors boost compressor suction pressure, increasing density, with combined compressor displacement at 53.8 m³/h for the ejector system versus 59.9 m³/h for FGB. Heating capacity of 250 kW is consistently met.
Condition B shows a 10.9% COP improvement. Lower gas cooler outlet temperature results in more liquid refrigerant exiting the ejector, necessitating a higher entrainment ratio, reducing pressure lift and efficiency gains.
For condition C, COP improves by 5.3%. Lower pressure hub reduces displacement difference between ejector and FGB systems; the high 67% entrainment ratio is theoretically feasible but requires field verification.
Conditions D and E demand high entrainment ratios, preventing stable stand-alone low-lift operation. Alternatives include FGB mode, using a three-way valve to raise gas cooler outlet temperature, or a pump to return liquid refrigerant to the flash tank. The ejector functions as a high-pressure valve, with 43% and 30% utilization in conditions D and E, respectively, enabling varied part-load operation.
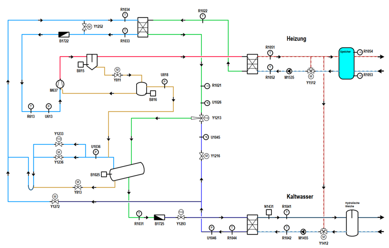
2.4 SCHAUFLER Academy
R744 compressor operating conditions in refrigeration systems are influenced by numerous factors, with system concept playing a key role. For manufacturers, ensuring safe compressor operation is essential. BITZER enhances compressor safety and efficiency by integrating innovative designs and technologies into R744 compressors. Additionally, application-specific guidance, training, and mathematical modeling during planning increase reliability. The SCHAUFLER Academy in Germany provides training on natural refrigerants and serves as a testing ground for practical measurements. This study focuses on a water-to-water R744 heat pump with an ejector in a low-lift application, enabling comparison between ejector and flash gas bypass (FGB) operation modes for district heating.
The subject of this work is a water-to-water R744 heat pump with ejector, as illustrated in Figure 3. The system is designed as a low-lift application with an ejector. The operation can be switched to standard FGB operation to compare the efficiencies of two different operation modes, especially with a focus on heat pumps for district heating. A simplified schematic of the system design discussed is shown in Figure 4.


Figure 4: Simplified diagram of the R744 heat pump system in the SCHAUFLER Academy
Figure 5 shows an example of operation at partial load in conditions as steady as possible. The compressor ran constantly at an operating frequency of 41 Hz.

Figure 5: Example of a measurement taken over 60 minutes
Table 3 outlines operating conditions with low motive mass flow temperature and reduced nozzle area, averaging 51 ± 4%. Key performance metrics show a pressure lift of 2.7 ± 0.7 bar and an entrainment ratio of 0.689 ± 4.5%. The ejector’s diffusor outlet enthalpy averages 332.8 kJ/kg, with vapor quality at 0.565 ± 1.7%. Approximately 6.3% of liquid mass flow is missing, causing a -1.2 kJ/s imbalance around the medium pressure vessel, suggesting a potential liquid level rise, though unlogged. At this point, the average efficiency is 21%, as shown in Figure 6, relating entrainment and efficiency to pressure lift.
Table 3: Overview of the discussed part load operating conditions
| State point | abbreviation | unit | p [bara] | t [°C] | h [kJ/kg] |
| Compressor in | Comp_IN | [-] | 38.1 ± 0.4 bar | 15.0 ± 0.3 K | 448.8 ± 0.9 |
| Gas cooler in | GC_IN | [-] | – | 94.3 ± 0.5 K | 498.0 ± 0.8 |
| Ejector motive in | EM | [-] | 96.0 ± 0.5 bar | 26.1 ± 0.3 K | 260.6 ± 0.8 |
| Ejector suction in | ES | [-] | 35.5 ± 0.6 bar | 4.6 ± 1.6 K | 437.6 ± 2.5 |
| Ejector diffusor out | ED | [-] | 38.1 ± 0.4 bar | – | 332.8 ± 2.1 |
| Evaporator in | Evap_IN | [-] | – | – | 208.5 ± 0.9 |

Figure 6: Entrainment and efficiency as a function of pressure lift as derived and discussed
In practice, this means that for such operating points, a liquid pump must be used, as suggested by [7]. The extent to which such operating conditions can be detected in practice and what corrective measures should be taken are the subject of further investigations.
Conclusions
This paper analyzes the energy efficiency of an R744 heat pump with and without ejectors in a Mexico City hotel and evaluates an R744 heat pump with an ejector at the SCHAUFLER Academy in Germany. Results show that adjustable ejectors can enhance system COP, improve energy efficiency, and lower compressor power use and displacement. In Mexico City, high ambient temperatures enable a 16.7% COP boost at 35.0 °C, with a 10.2% reduction in compressor displacement. However, low ambient temperatures challenge stable ejector operation due to increased entrainment needs. Tests at the Academy indicate that heat pump performance with a low-lift ejector depends on suction mass flow and entrainment, especially under varying heat sink temperatures. Matching compressor and ejector mass flow rates, or operating frequency and ejector opening, is essential.
References
[1] Lorentzen, G., Pettersen, J., 1992. New possibilities for non-CFC refrigeration. IIR Int. Symp. on Refrigeration, Energy and Environment, Trondheim, Norway, June 22-24, pp.147-163.
[2] Eckert, M., Kauffeld, M. and Siegismund, V. eds., 2022. Natural refrigerants: Applications and practical guidelines. VDE Verlag GmbH., Germany, 282 pages, (1st edition), pp. 97-178.
[3] Zhang, X.R. and Yamaguchi, H., 2021. Transcritical CO2 Heat Pump: Fundamentals and Applications. John Wiley & Sons Singapore Pte. Ltd, 2021, (1st edition), pp. 1-42.
[4] Silva, A., 2024. Intelligent CO2 Compressors and ejectors for enhanced system efficiency and reliability in industrial applications. IIAR Natural Refrigeration Conference & Heavy Equipment Expo, Rosen Shingle Creek Resort in Orlando, Florida from March 24 – 27, 2024. Technical Paper #9.
[5] Simon F., Pfaffl J., Javerschek O., 2022. Introduction of an ejector for industrial scale CO2 systems, 19th International Refrigeration and Air Conditioning Conference at Purdue, July 10 – 14, 2022, Paper-ID 2583.
[6] European Standard (EN). EN12900:2013 Refrigerant compressors- Rating conditions, tolerances and presentation of manufacturer’s performance data.
[7] Hellmann S., Kren C., Brouwers C., 2014. Development and testing of controllable ejectors for commercial CO2 refrigeration systems, DKV-Tagung, Düsseldorf 2014.
DOI:10.23697/n1rc-8k91
Contact the author:
Name: Alessandro Silva, Oliver Javerschek, Florian Simon
Title: Engineers;
Affiliation: BITZER Kühlmaschinenbau GmbH, Germany
Postal address: Rottenburg-Ergenzingen, 72108, Germany
E-mail address: asilva@bitzerus.com
oliver.javerschek@bitzer.de
florian.simon@bitzer.de